Lai
  • 首页
  • 归档
  • 分类
  • 标签
  • 关于
2023年12月2日 下午
15 字 1 分钟

leetcode-hot100-哈希

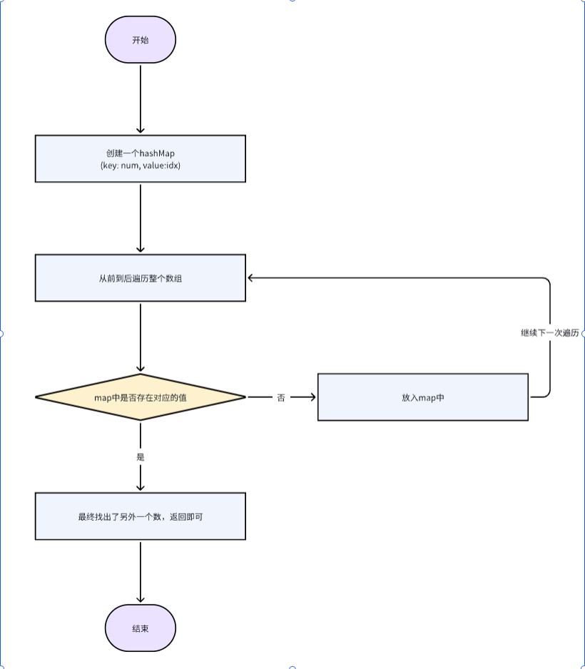
1. 两数之和

image-20231202170319592

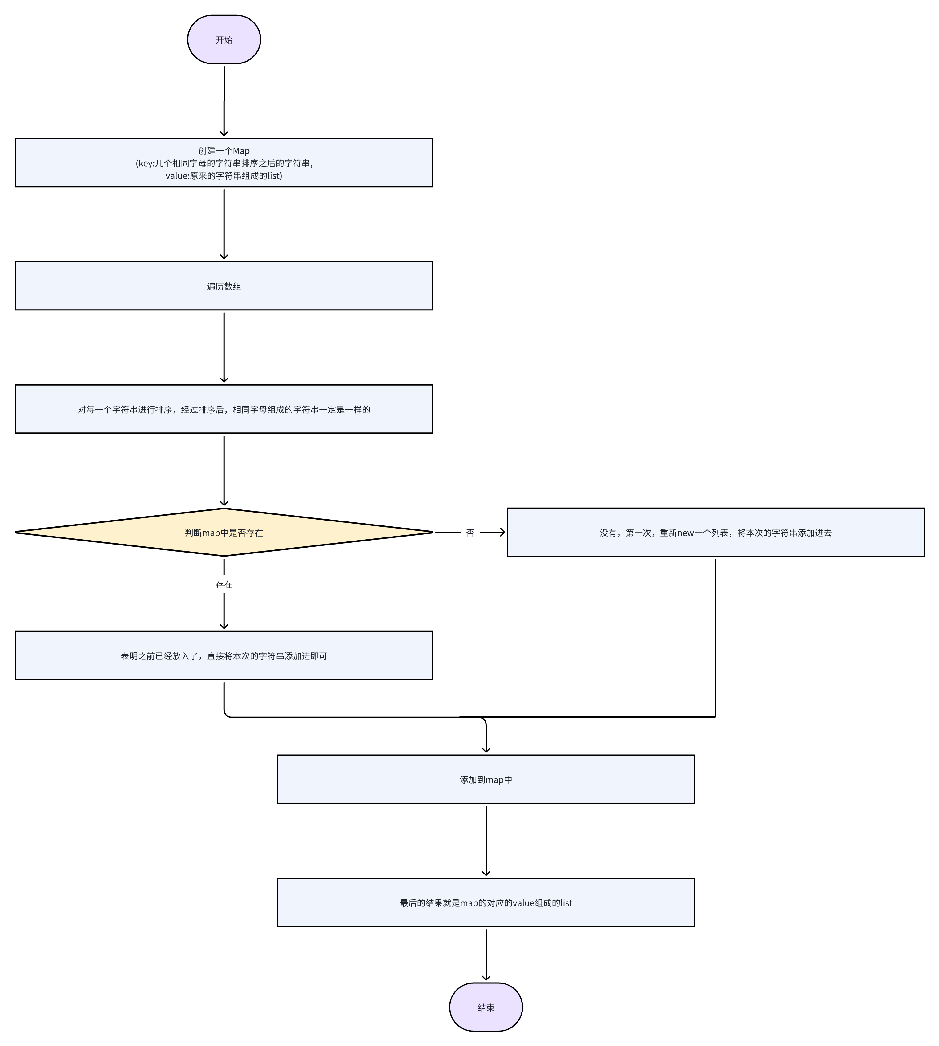
2. 字母异位词分组

image-20231202171402767


#leetcode
leetcode-hot100-哈希
https://baijianglai.cn/leetcode-hot100-哈希/91774001b143/
作者
Lai Baijiang
发布于
2023年12月2日
许可协议
leetcode-hot100-双指针 上一篇
Java编程技巧-回调函数 下一篇

目录

搜索

Hexo Fluid
总访问量 次 总访客数 人