Lai
  • 首页
  • 归档
  • 分类
  • 标签
  • 关于
2023年12月2日 下午
14 字 1 分钟

leetcode-hot100-双指针

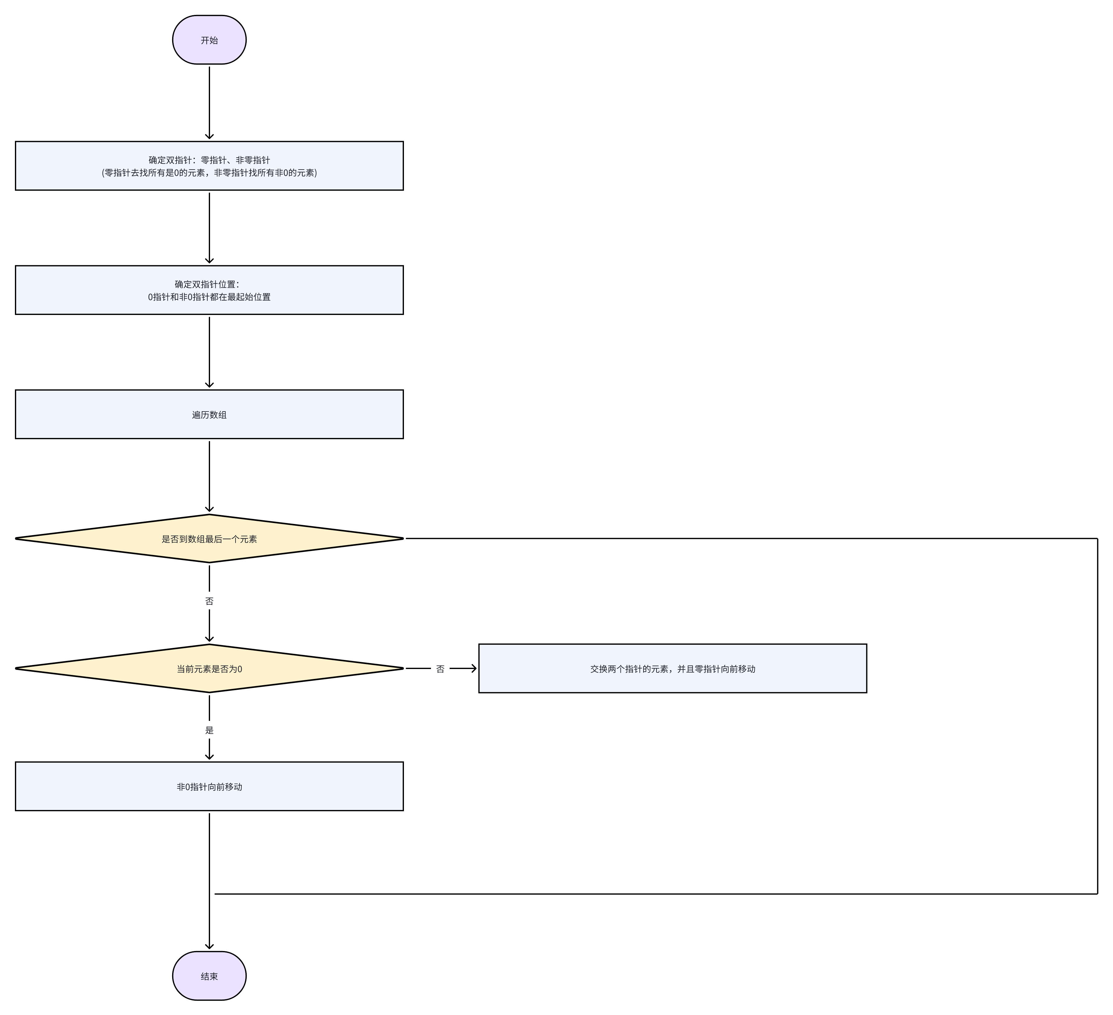
1. 移动零

image-20231202172905894

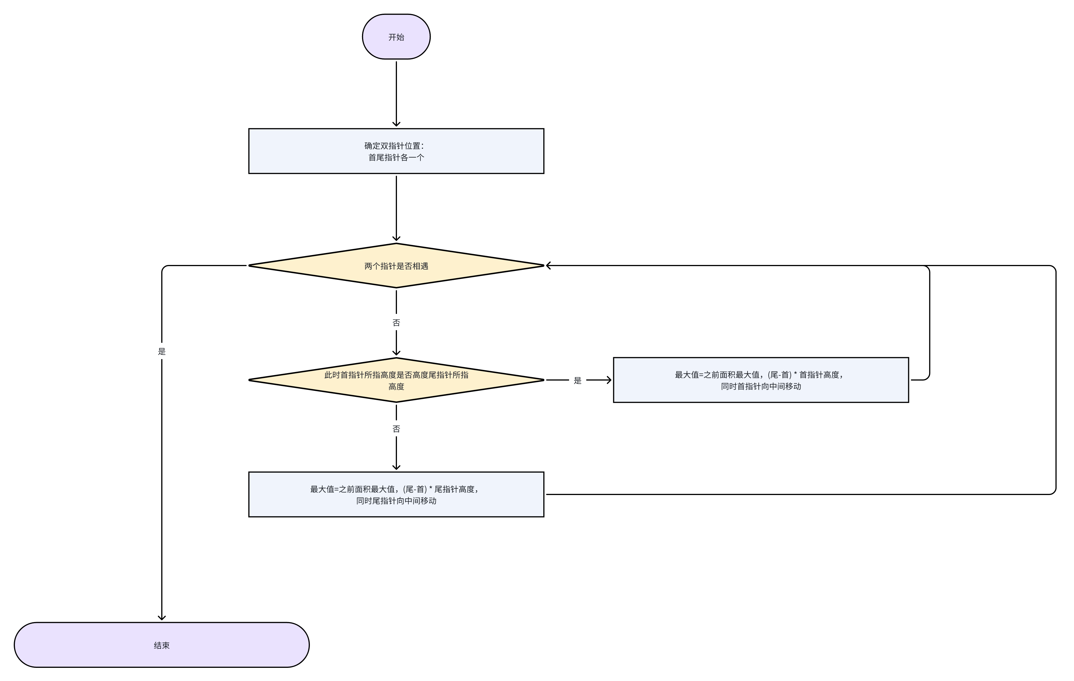
2. 盛最多水的容器

image-20231202174344254


#leetcode #双指针
leetcode-hot100-双指针
https://baijianglai.cn/leetcode-hot100-双指针/fa7554c1833c/
作者
Lai Baijiang
发布于
2023年12月2日
许可协议
Java编程技巧-并发处理-01 上一篇
leetcode-hot100-哈希 下一篇

目录

搜索

Hexo Fluid
总访问量 次 总访客数 人